2026-03-04

百年老店如何焕新

“百年老店”的辉煌在于其厚重的历史,而挑战也恰恰在于此。

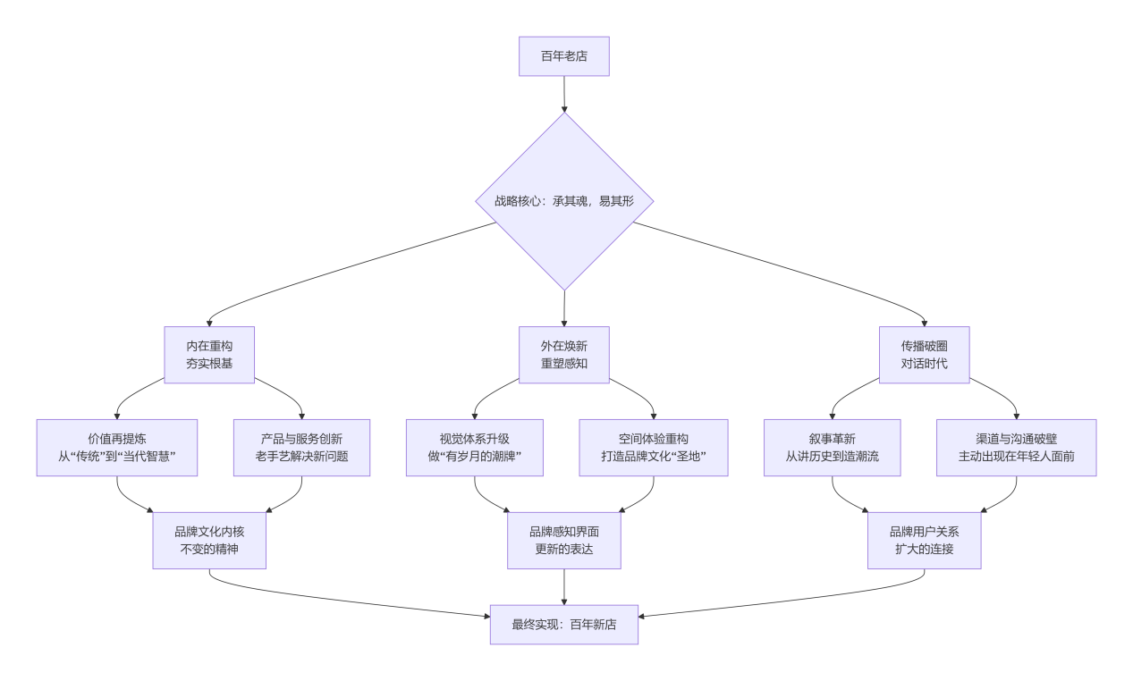
焕新不是要否定过去,而是要在永恒的基石上,构建时代的新象,其核心是 “承其魂,易其形”。

下图清晰地展示了百年老店实现焕新的战略路线图:


 

 图片8881.png

 

以下是一套系统性的焕新行动框架:


第一步:价值重构——挖掘“永恒的当代性”

这是焕新的战略核心。你需要回到原点,回答:“在当今时代,我们存在的理由是什么?”

提炼“不变的精神内核”: 什么是品牌百年未变的灵魂?是“匠心”、“诚信”、“仁心”还是“利他”?将这些精神从历史的故纸堆里打捞出来,擦亮它。

重塑“时代的价值主张”: 找到传统精神与当代需求的连接点。

案例: 百年中药店不再只是“卖草药”,而是倡导“东方养生哲学”或“现代亚健康解决方案”。从“售卖产品”转向“提供一种解决方案或生活方式”。


第二步:产品与服务创新——“老树发新枝”

1.产品线迭代: 

经典产品精品化: 将核心产品打造成“传家宝”级的艺术品,提升其价值感和礼品属性。

开发新品类: 基于核心技艺,开发符合现代人使用习惯的新产品。

案例: 北京同仁堂开设“知嘛健康”,提供草本咖啡、健康茶饮,将中药融入年轻人的日常饮品。

IP联名跨界: 与潮牌、新锐设计师、热门IP合作,制造话题,打破次元壁。

2.服务体验升级:

数字化服务: 提供在线问诊、线上定制、非遗技艺线上体验等。

沉浸式体验: 将门店、工厂改造为品牌博物馆、手工作坊、文化交流空间。让消费者“来过一次,就记住一生”。


第三步:视觉与沟通焕新——“做有岁月的潮牌”

1.品牌视觉体系升级:

Logo与字体: 在保留神韵的基础上,做更符合当代审美的简化与优化。

色彩与辅助图形: 在传统色彩体系中,加入更现代、更活力的辅助色。

包装设计: 这是重中之重。包装要兼具“传承感”与“社交属性”,让人拿到手就忍不住拍照分享。要做到“守得住经典,当得了网红”。

2.品牌叙事年轻化:

从“讲历史”到“造潮流”: 不再喋喋不休“我有一百年历史”,而是讲述“这一百年智慧如何让你今天活得更好”。

活用新媒介: 用短视频记录匠人的日常、用直播展示精湛技艺、用小红书/抖音分享产品的使用场景。

话语体系转变: 说人话,说年轻人听得懂、喜欢听的话。把“益气补血”变成“熬夜党自救指南”。


第四步:渠道与社群破圈——“主动走进他们的生活”

1.渠道重构:

线下: 从老街区走进核心商圈、高端购物中心,开设新型概念店、快闪店。

线上: 全面布局电商平台、社交电商、直播带货,让购买触手可及。

2.构建新社群:

从服务老主顾,到吸引新粉丝。通过组织手作课程、文化沙龙、主题展览等方式,聚集一批热爱传统文化也追求生活品质的年轻用户,让他们成为品牌焕新的“共创者”与“传播者”。

焕新之道:变与不变的哲学


什么必须坚守?

品质的底线: 百年信誉,源于对品质的永不妥协。

精神的传承: 品牌的灵魂与核心价值观。

核心的技艺: 安身立命的根本。


什么必须改变?

沟通的方式: 对谁说话,在哪说话,说什么话。

体验的形式: 如何与消费者互动,如何交付价值。

产品的形态: 在坚守核心技艺的前提下,让产品以适应时代的形式出现。


最终,“百年新店”的目标,是成为一个“活的遗产”——它既有历史的厚重与尊严,又有青春的活力与温度。它不再是一个被参观的“博物馆标本”,而是一个积极参与当代生活的“文化伙伴”。

这条路充满挑战,但一旦走通,品牌将获得跨越第二个百年的通行证。

 

thetrees见树品牌设计立足于京杭两地,联合业内知名设计师合力智建,致力于为客户提供有商业价值的品牌形象与包装设计全案!核心业务板块包括:品牌咨询、LOGO/VIS品牌设计与焕新、产品包装、商标战略、IP打造、文旅文创产品规划、年度品牌顾问服务等,我们靠专业和口碑赢得客户的信任,众多作品获德国红点奖、美国缪斯奖、CCII国际商标双年奖金奖、中国之星最佳设计奖、华东大奖等奖项。

+136 7111 5170 thetrees99@126.com 杭州市西湖区转塘创意路1号凤凰创意国际A4-3-302

Copyright © 见树(杭州)品牌设计有限公司 All Rights Reserved. 浙ICP备2025176886号